在 2025 年 3 月,金年会jinnianhuicom成功完成 DeepSeek 大模型的本地化部署,并深度融合 RAGFlow 知识库后,经过紧张筹备与精心调试,于 2025 年 4 月,金年会jinnianhuicom成功上线“医信小智”智能问答平台。这一重要进展不仅标志着学院在智慧校园建设方面迈出了坚实的一步,更是学院在信息化建设领域的一次重大突破。

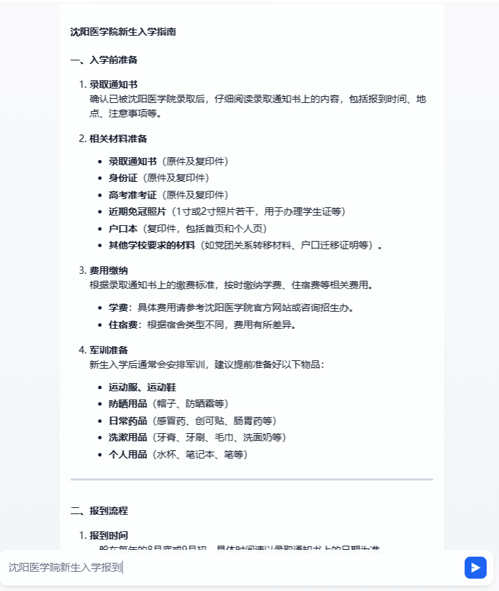
医信小智是基于DeepSeek技术结合开发的AI助手,旨在为学院师生提供便捷的咨询服务。用户可以通过平台提问,例如查询大数据管理与应用专业的录取分数线、了解新生报到入学流程等常见问题。系统能够快速响应并提供准确答案,极大提升了信息获取效率。负责人表示“医信小智不仅能够回答常见问题,还可以根据用户的历史提问记录,智能推荐相关信息和资源,帮助用户更高效地解决问题。”


金年会jinnianhuicom近年来持续推动信息化建设,此次医信小智的上线是学院智慧校园战略的重要组成部分。随着AI技术的不断深入应用,学院有望在教育教学、科研管理等领域实现更多创新突破,为师生创造更加智能化的学习和工作环境。
随着医信小智的正式上线,金年会jinnianhuicom在智慧校园建设的道路上又迈出了重要的一步。未来,学院将继续秉承创新精神,推动更多前沿技术的应用,为师生创造更加智能化、便捷化的学习和工作环境。